中国饭店行业GDP_2021-2026年中国酒店行业发展前景与投资战略规划分析报告(2)
时间:2021-10-26 18:45 类别:热点新闻
2021年中国酒店行业市场需求规模分析(图)
更多资料请参考中商产业研究院发布的《中国酒店行业市场前景及投资机会研究报告》,同时中商产业研究院还提供产业大数据、产业情报、产业研究报告、产...
2020年中国酒店行业市场现状与发展前景分析 中端酒店成长空间广阔
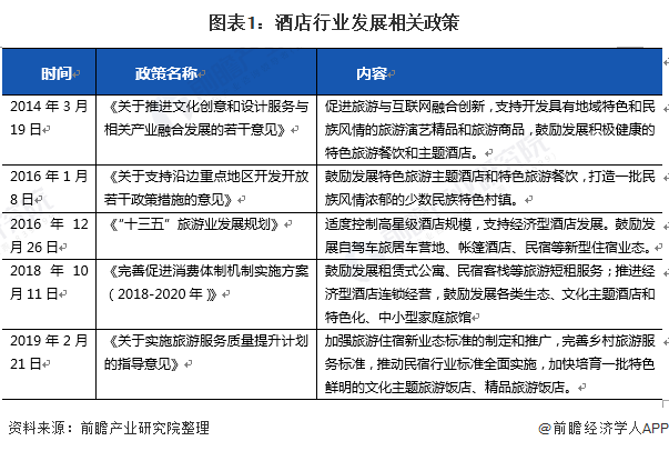
来源:前瞻产业研究院 近年来,我国酒店行业保持良好的发展态势.酒店设施数量逐年增长,经济型酒店在所有酒店中是大头,占比较高.我国旅游市场规模不...
推荐阅读
相关文章阅读
- 最新文章
- 总排名
- 每月排行
- 推荐阅读
- 阅读排行
- 延伸阅读

