民营经济占gdp比重降低_最新发布 这些数据亮了(3)
时间:2021-09-27 14:47 类别:热点图片
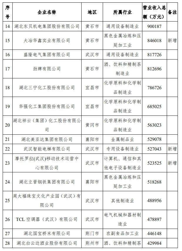
2021湖北民企百强榜单发布 2家超千亿,32家过百亿
2021湖北民企百强榜单发布 看看新洲有哪些
2021湖北民企百强榜单发布 看看新洲有哪些
2021湖北民企百强榜单发布 看看新洲有哪些
2021湖北民企百强榜单发布 看看新洲有哪些
2021湖北民企百强榜单发布 看看新洲有哪些
2021湖北民企百强榜单发布 看看新洲有哪些
2021湖北民企百强榜单发布 看看新洲有哪些
2021湖北民企百强榜单发布 看看新洲有哪些
亳州市发展和改革委员会
石家庄市2015年国民经济和社会发展统计公报
上半年,我国人均GDP有多少 2021年全年,能突破1.2万美元吗
经济数据难描绘通胀真相,分析师呼吁买入黄金避险
推荐阅读
相关文章阅读
- 最新文章
- 总排名
- 每月排行
- 推荐阅读
- 阅读排行
- 延伸阅读












