山东1-9月gdp2021_山东省上半年GDP增长9.7 物价水平连续8个月回落(3)
时间:2021-09-15 12:23 类别:热点图片
三大指标同比增长 2021年1 4月中国船舶工业经济运行情况
2021年2月二手房价格环比跌幅最大的十个城市
广东省对外投资合作统计 2021年1 3月
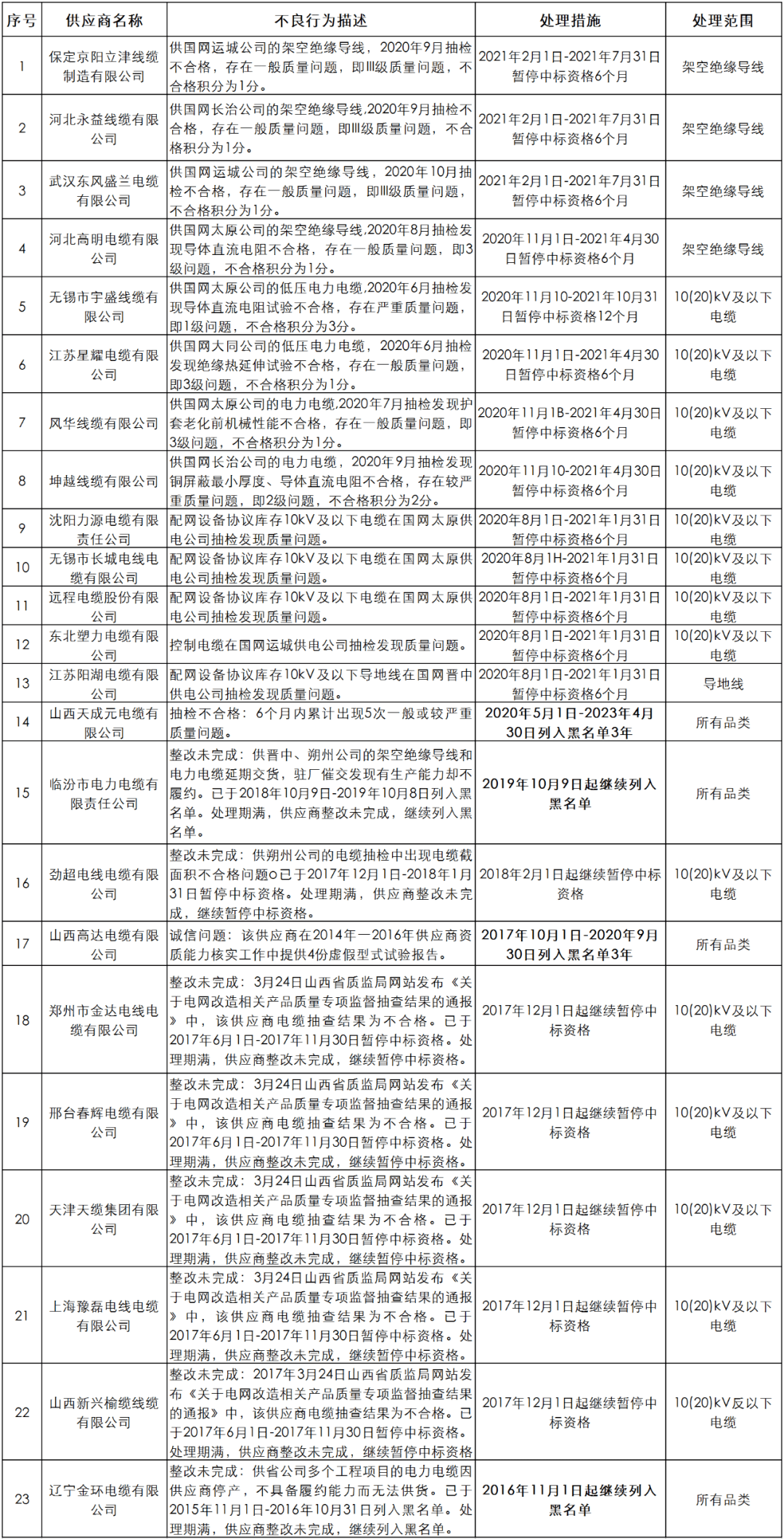
9省市通报2月被处罚的电缆企业名单,最高列为黑名单3年
焦炭
2021年1月潍坊房地产企业销售业绩排行榜
2021年1 4月汕头市房地产开发投资和销售情况
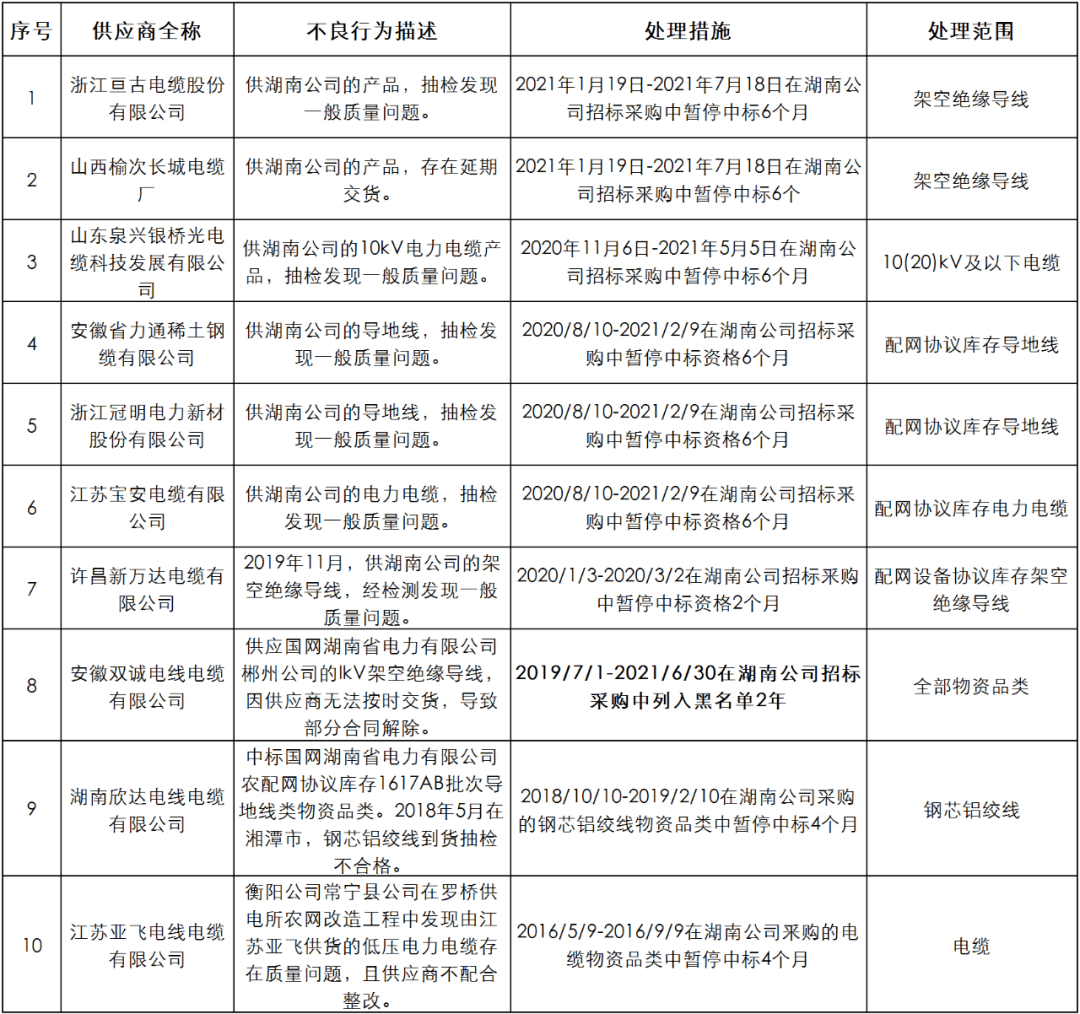
9省市通报2月被处罚的电缆企业名单,最高列为黑名单3年
纯干货 多组数据看懂,漳州各区县首季度楼市情况
2021年4月国内外钢材市场价格运行情况及5月钢价走势分析
2021年1 4月份全省固定资产投资增长8.7
数据丨2021年1 4月我国船舶工业三大造船指标
2021年旅游市场回暖 1 4月融资事件25起,披露金额超33亿元
推荐阅读
相关文章阅读
- 最新文章
- 总排名
- 每月排行
- 推荐阅读
- 阅读排行
- 延伸阅读












