2020年GDP按细分行业_2020上半年深圳GDP增速回升幅度为近20年来最大值(3)
时间:2021-09-12 02:33 类别:热点图片
财经朝闻道 11月经济数据亮点多,四季度GDP增长或超预期 2020 12 16
2020年中国冷冻冷藏食品行业细分市场发展现状分析 行业经济运行良好
2020年中国游戏行业细分市场现状与竞争格局分析
一季度中国各行业GDP 金融业增长6 房地产下降6.1 工业下降8.5
鹰策略 一季度GDP数据出炉,二季度各行业谁会是破局者 金鹰研究团队来支招了
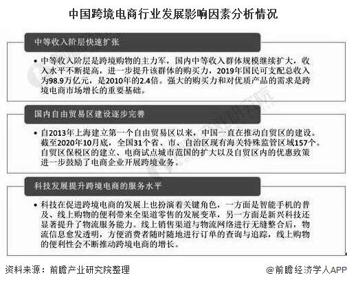
2020年中国跨境电商行业市场分析 国内成熟市场增量萎缩 细分市场增长势头强劲
刚刚 重磅经济数据出炉,2020年GDP总值1015986亿元,同比增长2.3 来看各项细分数据
从四个角度的数据来看下,这个看脸的时代
掘金十三五系列之健康中国主题基金
2020年中国冷冻冷藏食品行业细分市场发展现状分析 肉制品全面恢复性增长
干货 这真的是个靠颜值的时代吗 来看这篇颜值消费细分行业研报
国泰君安李少君 中美股市行将脱钩 附季度金股组合
朱民解读疫情后的欧洲经济金融 在危机中踯躅前行
推荐阅读
相关文章阅读
- 最新文章
- 总排名
- 每月排行
- 推荐阅读
- 阅读排行
- 延伸阅读











