长租行业gdp_中国长租服务行业研究报告(2)
时间:2021-09-11 19:48 类别:热点图片
南充发布重磅经济数据 2018年经济总量继成都 绵阳之后突破
住房租赁市场细分行业 长租公寓
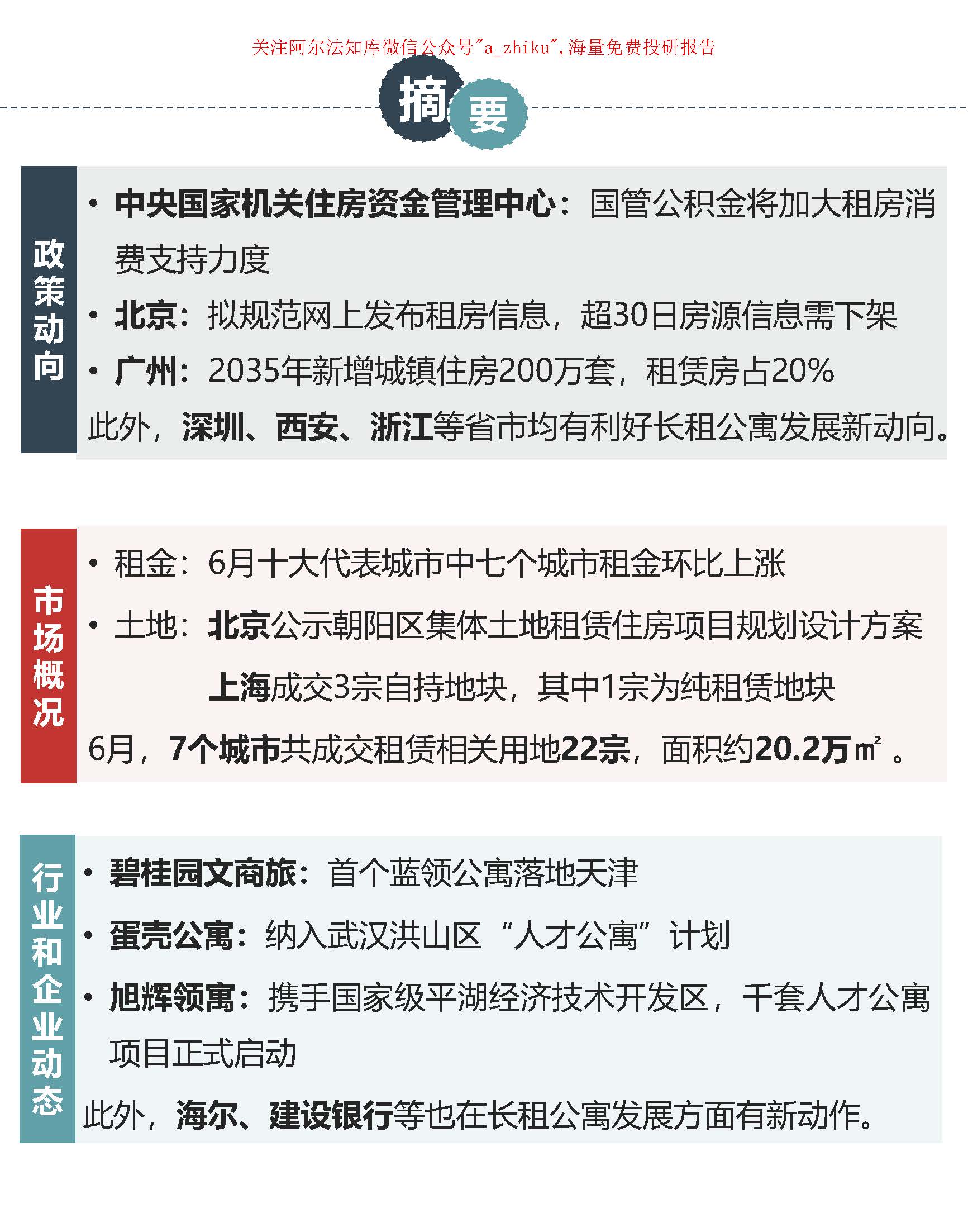
房地产行业 长租公寓市场月度报告 2019年6月 中国指数研究院 24页 行业分析报告 经管之家 原人大经济论坛
又一个万亿级的市场 2018年长租行业现状及发展趋势
人物专访 碧桂园文商旅长租公司总经理 陈显刚 住房租赁市场前景广阔,需要坚持长期主义
公寓行业十月报告 国内长租公寓企业赴美IPO热潮
公寓行业十月报告 国内长租公寓企业赴美IPO热潮
2020年中国长租公寓行业市场现状及发展趋势分析 疫情袭来加速精细化运营时代到来
养老养生地产的真正商机 以使用权为核心的长租市场
12月权威报告 碧桂园首个租赁公寓开业了
12月权威报告 碧桂园首个租赁公寓开业了
12月权威报告 碧桂园首个租赁公寓开业了
四大主体逐鹿长租公寓市场,为什么所有人都把目光对准杭州
6连阳后 等待回踩后的新机会 tiesto复盘1.7
推荐阅读
相关文章阅读
- 最新文章
- 总排名
- 每月排行
- 推荐阅读
- 阅读排行
- 延伸阅读












