2025年浙江省gdp目标_浙江11市2025年GDP目标 杭州要实现2.3万亿,温州要突破一万亿(3)
时间:2021-09-11 19:44 类别:热点图片
泽石今日资讯
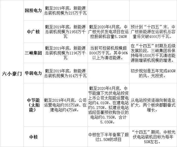
中国十大地方能源集团大盘点
个股满屏涨停 人均GDP13万元 人均预期寿命超80岁 浙江高质量发展建设共同富裕示范区目标划定
定了 东莞未来5年发展目标 2025年GDP1.3万亿
定了 东莞未来5年发展目标 2025年GDP1.3万亿
浙人均GDP提前3年达到省第十一次党代会提出目标
城市公共供水管网漏损率应控制在 10 以内
ORION智库考察宁波前湾新区
中美两国的本质区别 从美国富豪花式避税,到浙江创建共同富裕示范区
12句超霸气句子,单枪匹马你别怕,一腔孤勇又如何
平湖海上明悦售楼处地址,真相震惊 2019最新楼盘动态
最新丨蓝灯数据入选 上海市2019年度大数据服务供应商推荐目录
数说两会 GDP预期目标总是 七上八下
推荐阅读
相关文章阅读
- 最新文章
- 总排名
- 每月排行
- 推荐阅读
- 阅读排行
- 延伸阅读










