2021嘉兴gdp_嘉兴全面接轨上海战绩如何 2017年浙江嘉兴GDP突破4000亿 附图表(3)
时间:2021-09-10 03:16 类别:热点图片
志在必得 未来5年,这些城市GDP都要破万亿 长春
杭州大运河文化遗产规划正式获批 嘉兴平湖GDP首破500亿
浙江省2021年GDP排名出炉,杭州第一 你家乡排第几
股市 人气龙头强势连板 氢能源能否成为下一轮风口
杭州 宁波 嘉兴 温州 绍兴 台州 舟山等前5月浙江各市地方财政收入
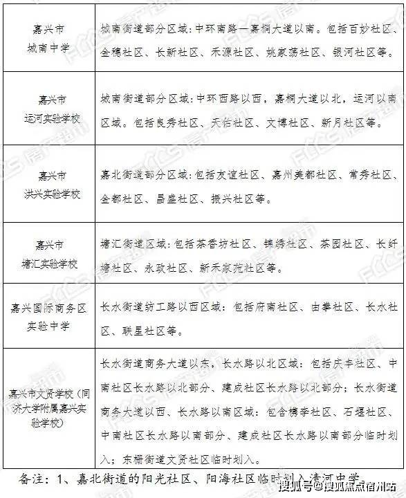
完整 2021年嘉兴学区划分新鲜出炉 国商区新增一所小学科技城校区怎么划
皮草之城嘉兴的2021年一季度的GDP排名情况会怎样
浙江省湖州市人才政策
这个都市圈囊括11个大城市,GDP高达11万亿,将成我国经济发动机
行情低迷,多家知名私募逆市扩张
嘉善最新推出71 89㎡97㎡均价1.66万 ㎡
昆明,潍坊与嘉兴,一季度的GDP,排名如何
2021嘉兴 售楼处电话 ,售楼处位置,在售房源最新价格
推荐阅读
相关文章阅读
- 最新文章
- 总排名
- 每月排行
- 推荐阅读
- 阅读排行
- 延伸阅读










