假设经济中货币总量为100亿元_数字货币图片(2)
时间:2021-04-07 15:38 类别:热点图片
2012-2019年中国游戏市场走势
乐视会像当年德隆一样大崩盘吗
9月外储再降430亿美元
中华人民共和国2019年国民经济和社会发展统计公报
中国经济形势分析2018:gdp增长6.7%
尽管新发行620亿美元债券可以抵消一部分流失,但仍然有300亿美元的融资缺口。
美国:10000美金 游客可携带一万美元现金、旅行支票或者其它货币形式。
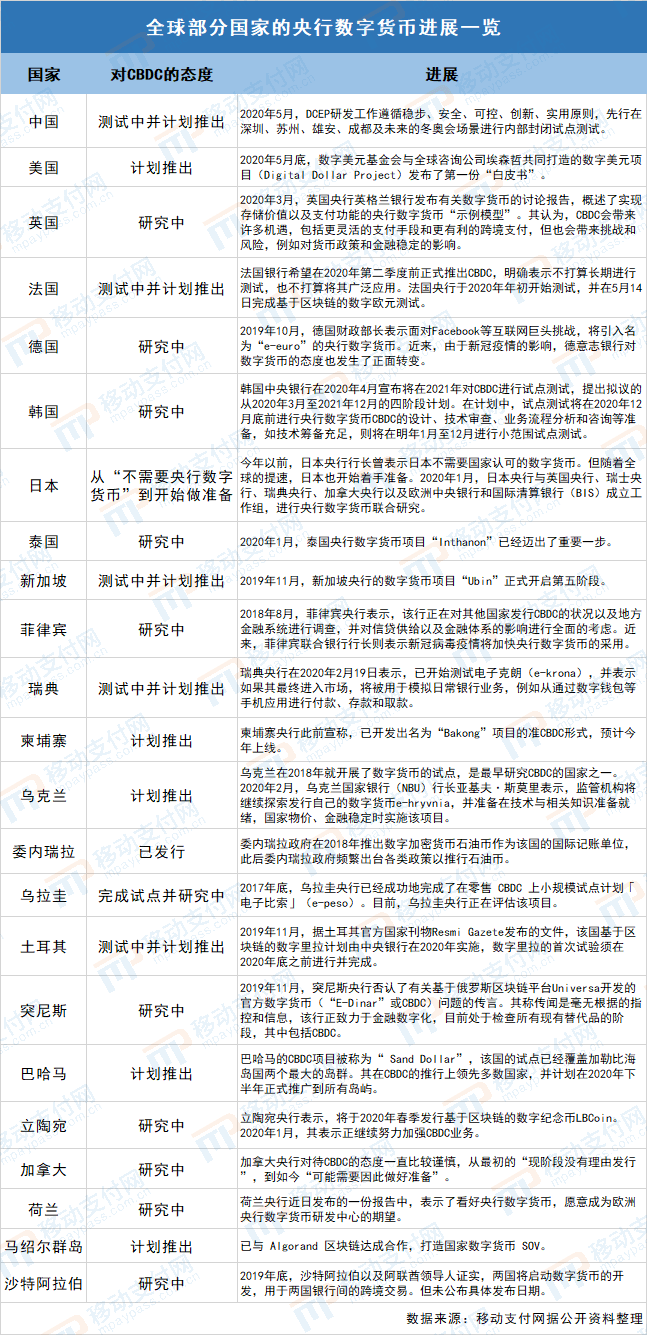
业内普遍认为,全球央行加速研发数字货币,和facebook推出数字货币 脱不开关系。
善林金融法定代表人为周伯云,工商信息显示,善林金融注册资本人民币12亿元,实缴资本未知,为周伯云个人独资企业。
区块链加密货币技术 为什么即便比特币挂了, 区块链也能存活 币乎 搜牛币
imf上调今年全球经济增长预期,仍预测中国是唯一增长的主要经济体
金融战 疫 ,货币政策在行动 2600余家企业获得优惠利率贷款超1000亿元
gdp突破100万亿大关, 我国国内生产总值(gdp
中美贸易战最新进展2018:贸易战美国农民叫苦
推荐阅读
相关文章阅读
- 最新文章
- 总排名
- 每月排行
- 推荐阅读
- 阅读排行
- 延伸阅读











