gdp20年变化 翻10倍_20年中国gdp变化图(3)
时间:2021-03-31 16:01 类别:热点图片
gdp总值翻了3倍,房地产投资翻了10倍 德州严重被低估
亚洲唯一中立国 中立前极度贫困,求联合国批准中立现gdp翻10倍
gdp总值翻了3倍,房地产投资翻了10倍 德州严重被低估
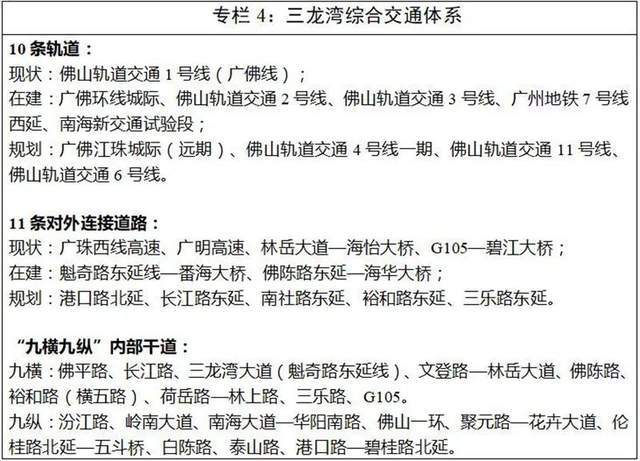
省批复 三龙湾未来15年建设蓝图 gdp翻4倍 10条轨道
刚好莫迪的五年任期也是到2024年结束,所以 莫迪说到2024年的时候,印度的gdp要达到5万亿美元。
如果将资产配置投资在类似bat的企业,参考过去十年gdp与bat净利润增速来看(过去10年平均每年增速15%),从理论上来说, 假设今天选择资产配置,十年后将翻至18倍。
此国独立后穷得发慌, 便向联合国请求永久中立, 如今gdp猛翻10倍
天能动力上市10年周年大跨越,营收翻20倍
抄中国 作业 ,越南大爆发 吸引1726亿外资,贸易顺差1312亿
也许,很多人都难以相信下列事实: -1970年,亚洲的名义gdp总量约为非洲的5倍多;而如今两大洲的差距已经翻番,亚洲名义gdp已为非洲的10倍; -1970年,非洲人均名义gdp与亚洲相近,且为同时期中国的两倍;如今非洲的人均名义gdp不到中国人
提出到2020年,实现全域宜居宜业宜游和全域接待游客,全省接待游客总量突破8亿人次,过夜游客占游客总量的60%以上,实现旅游发展全域化;实施旅游总产值“倍增翻番”工程,全省旅游业总收入突破1万亿元大关,旅游及相关产业对全省年度gdp的综合贡献率达到10%以
中国gdp:2000年10.03万亿元,2005年18.73万亿元(5年增加了8.70万亿元),2010年41.21万亿元(5年增加了22.48万亿元),2015年68.60亿元(5年增加了27.39万亿元,1年增加了49.87万亿元,翻了3.7倍),20
出水芙蓉底部上穿5月、10月、20月三条均线,中长期均线趋势改变,股价大幅上涨,涨幅翻倍。
推荐阅读
相关文章阅读
- 最新文章
- 总排名
- 每月排行
- 推荐阅读
- 阅读排行
- 延伸阅读











