中国gdp面子工程_面子工程(3)
时间:2021-03-31 09:35 类别:热点图片
富得流油的5个村子豪车云集,华西村第一当之无愧
香港雾霾严重 游客与 假蓝天 合影
万科 圣丰翡翠之光
gdp 由负转正 430万咸阳人寄望 一号工程
争分夺秒与破坏性地震波“赛跑” 中国地震局厦门海洋地震研究所金星研究员、中国地震局工程力学研究所马强研究员介绍说,地震预警是在地震发生后,依托地震监测等基础设施,依靠现代地震学与信息技术,争分夺秒与破坏性地震波“赛跑”并跑在它的前面将警报信息传至用户的
中国2018高铁网络——图片源于网络)
人民日报初一茅台广告 中国茅台,致敬伟大的精神,不平凡的你
全球工程机械制造商历年销售额及增速
超1.4万亿 高铁项目即将开工 开启中国史上铁路建设大热潮
俄罗斯突然大规模求购中国芯片,把国家安全完全交给我们
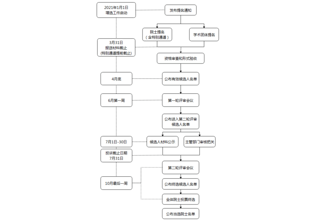
中国工程院2021年院士增选工作日程安排
新开工面积同比增速冲高回落,土地购置累计降幅连续扩大 ……略…… 全年商品房销售金额大概率创新高、销售面积或将微跌。
茅台总工尚未成为正式候选人,两年增选一次的工程院院士这样产生
推荐阅读
相关文章阅读
- 最新文章
- 总排名
- 每月排行
- 推荐阅读
- 阅读排行
- 延伸阅读

.jpg)








