2020年滨州各县GDP_2020年滨州西区规划图
时间:2021-03-31 09:34 类别:热点图片
2020年滨州各区县市一季度gdp出炉 博兴排名
孙子之城滨州市的2020上半年gdp出炉,在国内排名第几
徐州及各区县2020年gdp排名出炉
2020年各县 市 区 gdp排名发布 看看你的家乡排第几
2020年一季度三明各区县市gdp最新数据,永安市总量第一,人均第三
2020年安徽省各县 市 gdp一览
33个县gdp破千亿 根据赛迪顾问近日发布的《2020中国县域经济百强研究》(下称\"报告\"),百强县中gdp(2019年,下同)千亿县域突破33个;并且,百强县人均gdp达到11.09万元,远超全国平均水平,已达到高收入国家水平。
2020年西安各区县gdp出炉
菏泽2020各县gdp公布,单县排名...
2020西安各区县gdp出炉丨长安超碑林,三强座次调换
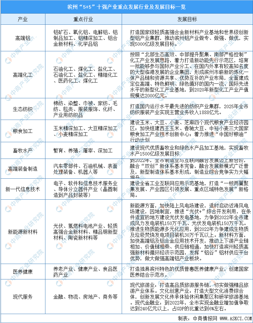
2020年滨州市各区县产业招商投资地图分析
2020年滨州市各区县产业招商投资地图分析
2020年滨州市各区县产业招商投资地图分析
徐州及各区县2020年gdp排名出炉
2020年各市区 县人均GDP地图
2020年榆林市12个区县gdp出炉
2020年上半年宁波市及各区县 市 gdp
2020年gdp百强县数据榜单
徐州及各区县2020年gdp排名出炉
2020年宁波市及各区县 市 gdp
第6名 永丰县 吉安县 2020年1-2月gdp总值 4.3759亿元 ▲远眺吉安县天祥路
推荐阅读
相关文章阅读
- 最新文章
- 总排名
- 每月排行
- 推荐阅读
- 阅读排行
- 延伸阅读















