长沙市芙蓉区2020年GDP_长沙市芙蓉区控规图
时间:2021-03-30 14:51 类别:热点图片
娱乐之城长沙市的2020上半年gdp出炉,在湖南省排名第几
国策视点 2020年长沙市芙蓉区房地产市场分析
湖南长沙的2020上半年GDP来看,更接近几线城市
他一个月起早摸黑只为记录心中最美的景色
后来者居上 2020年上半年,长沙gdp已顺利超越青岛
国策视点 2020年长沙市芙蓉区房地产市场分析
2芙蓉区报考条件 2020年长沙芙蓉区招教师80人, 面向2020届毕业生招聘。
长沙市各区县 浏阳市人口最多面积最大,雨花区gdp第一
gdp年均增长13 左右
2020年长沙房价最新消息 芙蓉区排名第一
2020长沙房价 芙蓉区涨最快 长沙县已超望城区
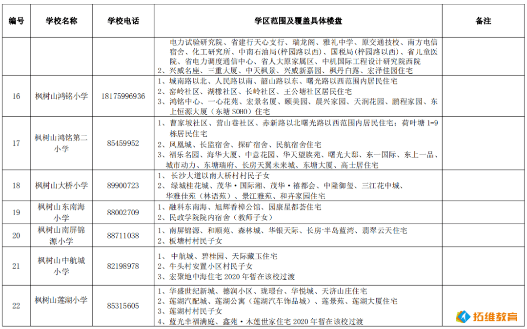
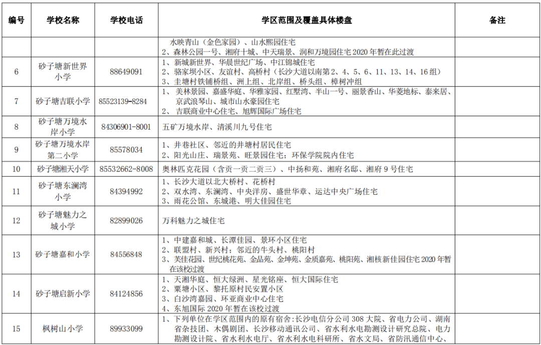
2020年长沙雨花区公办小学学区范围
长沙国金中心 WONG TUNG GROUP
长沙 岳阳 常德,2020年第一季度gdp数据
国策视点 2020年长沙市芙蓉区房地产市场分析
按照gdp来说,长沙目前最好的区是雨花区,作为长株潭融城的中心,各项配套,商业都是属于长沙比较好的,同时长沙商业氛围最好的应该是芙蓉区和天心区,他们拥有五一商圈和芙蓉广场cbd,同时湘江新区作为国家级开发区,以后相信会慢慢的繁荣起来。
2020年长沙雨花区公办小学学区范围
2020年上半年长沙gdp5621.2亿元
芙蓉区两岸青年文化产业孵化基地连获2019年度和2020年度 长沙市创业孵化基地 称号
2020年芙蓉区公办小学学区范围及覆盖具体楼盘信息 2020年雨花区公办小学学区范围及覆盖具体楼盘信息 长沙高新区2020年公办小学学区范围及具体覆盖楼盘信息表 2020年天心区公办小学学区范围及覆盖具体楼盘信息 参照网页上要求提前准备相关
长沙芙蓉广场屏 ,因位于长沙两大商圈的交汇处, 作为城市级地标中心,长沙芙蓉广场吸引着长沙各区域消费者往返于此, 长沙芙蓉广场gdp贡献率占据了整个芙蓉区的84%,是芙蓉区重中之重。
推荐阅读
相关文章阅读
- 最新文章
- 总排名
- 每月排行
- 推荐阅读
- 阅读排行
- 延伸阅读

















