山东邹城gdp靠什么支撑_山东邹城风景图片(3)
时间:2021-03-30 14:50 类别:热点图片
中国村落(图片来自网络)
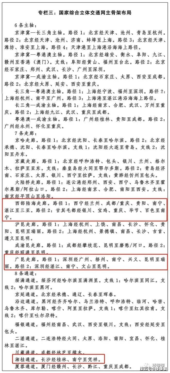
综合交通体系规划图
中国哪些新兴行业引领全球
国民经济和社会发展第十三个五年规划纲要 7
新基建到底有多 燃
国家综合立体交通网规划纲要 发布,支持成都建设国际性综合交通枢纽城市
山东港口威海港实现逆势增长。
侨外澳洲移民:哪个城市最具发展潜力?
望岳谈 山东攻坚 引才用才诚意满满,各方人才 名利双收
《海南省优化营商环境行动计划》公布 29条举措优化营商环境
潍坊人看过来 潍坊平均工资全国第8 山东唯一的全国前十城市
3.考虑政府支持后山东省城投企业偿债能力[7] 山东省城投企业全部债务高于地方政府债务余额,考虑政府支持后山东省城投企业整体的偿债能力一般。
1、优先纳入中央和地方预算内投资支持对象; 2、优先支持旅游基础设施建设; “全域旅游”是什么?
上一篇:GDP签字全称_同意签字图片
推荐阅读
相关文章阅读
- 最新文章
- 总排名
- 每月排行
- 推荐阅读
- 阅读排行
- 延伸阅读











