2021河北GDP最新信息_河北地图(2)
时间:2021-03-17 09:26 类别:热点图片
jpeg,1527x1080,141422b
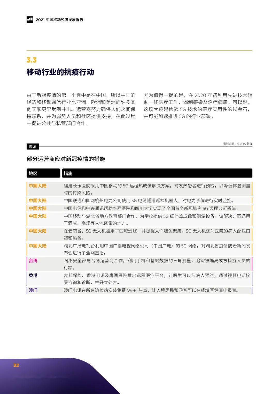
gsma 2021中国移动经济发展报告
jpeg,1527x1080,98626b
gsma 2021中国移动经济发展报告
jpeg,1527x1080,113991b
gsma 2021中国移动经济发展报告
jpeg,1527x1080,177392b
gsma 2021中国移动经济发展报告
jpeg,1527x1080,191991b
gsma 2021中国移动经济发展报告
jpeg,1527x1080,87012b
gsma 2021中国移动经济发展报告
jpeg,1527x1080,137339b
gsma 2021中国移动经济发展报告
jpeg,1527x1080,176959b
gsma 2021中国移动经济发展报告
png,330x438,23771b
资料来源:中国信息通信研究院、智研咨询整理_ 智研咨询发布的《2021-2027年中国平台经济行业市场竞争力分析及投资前景预测报告》共十四章.
jpeg,668x1260,50679b
东方网记者解敏2月22日报道:今天,gsma(全球移动通信系统协会)在上海发布2021中国移动经济发展报告.
png,478x983,22824b
2.4. 国内市场:2021年我国gis软件市场将达到321亿元规模_ 中国地理信息产业报告数据显示,2018年中国地理信息产值规模达到5987亿元,同比增长15%,较以前年度增速有所下降,随着国土三调的进行和智慧城市等领域的发展,我国地理信息产业将进入
jpg,237x385,12087b
雄安新区热度升级 股市房市汇市怎么看
,"height":1000x707,75031b
国家信息中心 中国共享经济发展报告 2021
jpeg,383x900,39710b
近日,国家信息中心正式发布《中国共享经济发展报告(2021)》,这是自2016年首次发布以来的第六份年度报告.
推荐阅读
相关文章阅读
- 最新文章
- 总排名
- 每月排行
- 推荐阅读
- 阅读排行
- 延伸阅读












