2020年湖北省各地市G_湖北省地图
时间:2020-12-11 08:39 类别:热点图片
2021GDP排名
png,367x658,13066b
2020湖北省考报考分析 近4年各地市进面分数线
png,842x595,57886b
湖北省2020年3月各地市 线上 联合模拟考试 文科综合地理部分
png,842x595,56526b
湖北省2020年3月各地市 线上 联合模拟考试 文科综合地理部分
png,842x595,84700b
湖北省2020年3月各地市 线上 联合模拟考试 文科综合地理部分
jpeg,359x640,38506b
承天府荆门的2019年gdp出炉,在湖北省内排名第几
jpeg,556x700,32532b
我们先来看看上面2017年两省各地市州的经济总量,首先看看湖北省的情况,湖北2017年gdp为36552亿元,武汉市则为13410亿元,武汉在全省经济总量中的占比为36.7%.
jpeg,333x640,36114b
湖北省2018年gdp已经出,荆州和黄冈,谁会更上一层楼
jpeg,453x800,434413b
许昌2018年gdp在河南排名第四,拿到湖北能否超过荆州
jpeg,769x700,49464b
我们先来看看上面2017年两省各地市州的经济总量,首先看看湖北省的情况,湖北2017年gdp为36552亿元,武汉市则为13410亿元,武汉在全省经济总量中的占比为36.7%.
jpeg,1232x1920,470773b
2020年湖北省儿科急救技能比赛参赛人员合影_ 10月28日至29日,在湖北省卫健委、武汉市卫健委的指导下,湖北省儿科医疗质量控制中心、武汉市儿科医疗质量控制中心、湖北省儿科医疗联盟、武汉儿童医院与湖北省各地市州儿科医疗质控中心共同举办的\"2020年湖北
jpg,424x600,32691b
2020各地开学时间最新消息 30省区市开学时间汇总 北京上海湖北湖南开学时间 3
jpg,750x1126,60900b
2020年3月28日8时,湖北省襄阳市由襄阳东开往汉口的g6860次列车准时发车,这是襄阳东高铁站自停运以来首列公开售票的始发列车,也是襄阳市三大车站恢复运营后首趟始发开往武汉的高铁.
jpeg,686x591,60046b
2020各省市开学时间最新汇总 全国各地中小学延期开学时间 北京 江苏 湖南 湖北开学时间一览 5
jpg,560x550,63288b
2020各地开学时间最新消息 30省区市开学时间汇总 北京上海湖北湖南开学时间 5
jpg,320x600,24196b
2020各地开学时间最新消息 30省区市开学时间汇总 北京上海湖北湖南开学时间 4
jpg,1625x970,450600b
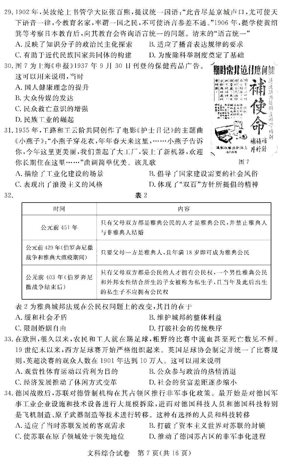
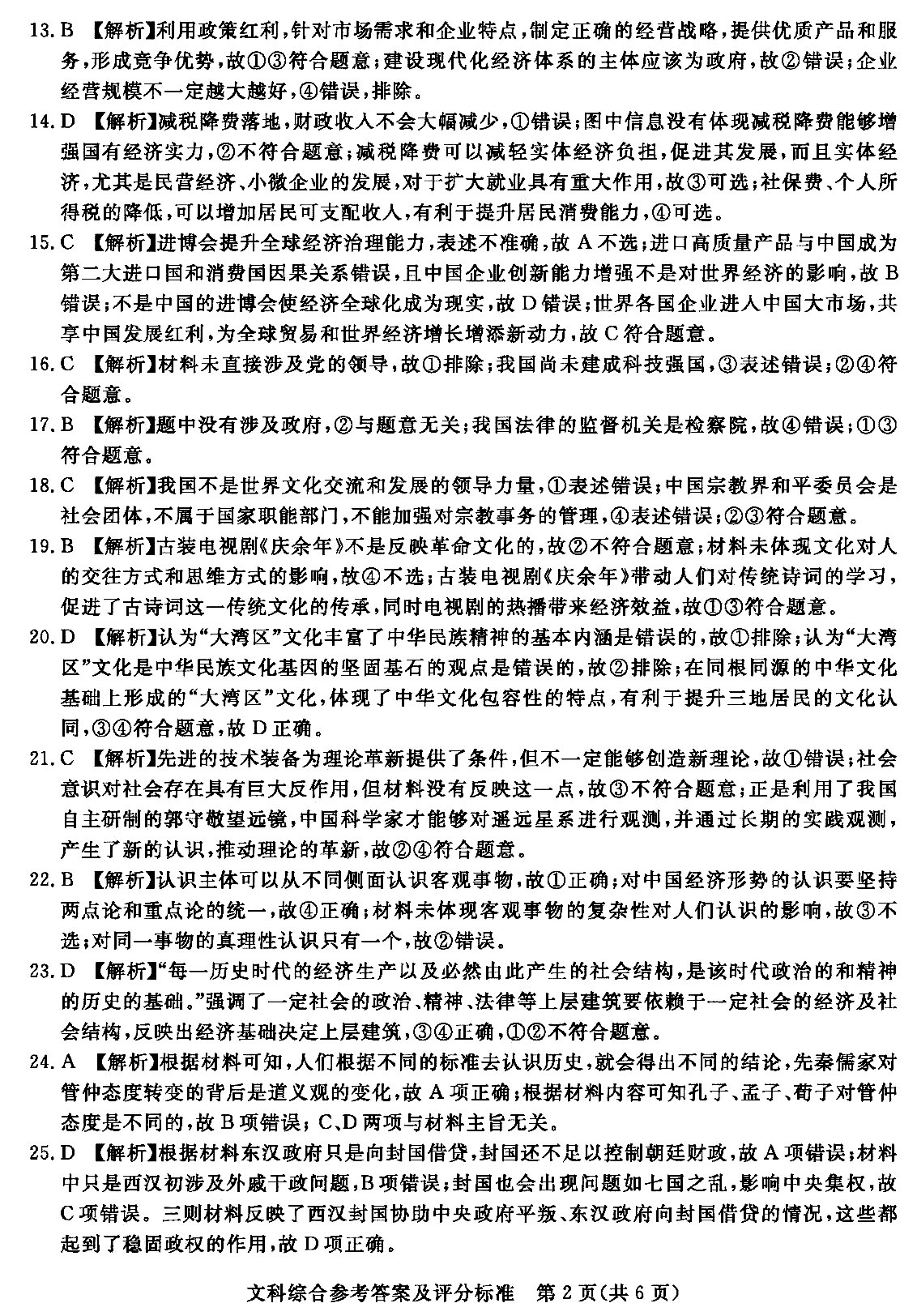
2020湖北各地市联考高三文综试题答案解析
jpg,1624x1132,718011b
2020湖北各地市联考高三文综试题答案解析
jpg,1622x985,316214b
2020湖北各地市联考高三文综试题答案解析
jpg,1619x985,427837b
2020湖北各地市联考高三文综试题答案解析
jpg,1626x1074,326570b
2020湖北各地市联考高三理综试题答案解析
推荐阅读
相关文章阅读
- 最新文章
- 总排名
- 每月排行
- 推荐阅读
- 阅读排行
- 延伸阅读



















