2020第一季度县级市g_秋天的第一个包包图片
时间:2020-11-25 11:14 类别:热点图片
png,377x600,49344b
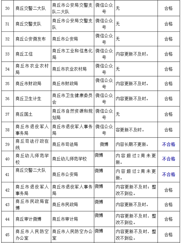
2. 2020年第一季度市政府部门政务新媒体检查情况_ 3. 2020年第一季度各县(区)政府(管委会)政务新媒体检查情况_ 4. 2020年第一季度县级政府部门及乡镇(街道)政务新媒体检查情况_ 商丘市人民政府办公室政府信息公开办公室
png,376x600,54174b
2. 2020年第一季度市政府部门政务新媒体检查情况_ 3. 2020年第一季度各县(区)政府(管委会)政务新媒体检查情况_ 4. 2020年第一季度县级政府部门及乡镇(街道)政务新媒体检查情况_ 商丘市人民政府办公室政府信息公开办公室
jpeg,477x900,30399b
山东2020年一季度薪酬数据发布,15市薪酬上涨
png,804x600,137373b
2. 2020年第一季度市政府部门政务新媒体检查情况_ 3. 2020年第一季度各县(区)政府(管委会)政务新媒体检查情况_ 4. 2020年第一季度县级政府部门及乡镇(街道)政务新媒体检查情况_ 商丘市人民政府办公室政府信息公开办公室
png,700x600,132223b
2. 2020年第一季度市政府部门政务新媒体检查情况_ 3. 2020年第一季度各县(区)政府(管委会)政务新媒体检查情况_ 4. 2020年第一季度县级政府部门及乡镇(街道)政务新媒体检查情况_ 商丘市人民政府办公室政府信息公开办公室
png,777x600,116815b
2. 2020年第一季度市政府部门政务新媒体检查情况_ 3. 2020年第一季度各县(区)政府(管委会)政务新媒体检查情况_ 4. 2020年第一季度县级政府部门及乡镇(街道)政务新媒体检查情况_ 商丘市人民政府办公室政府信息公开办公室
png,487x788,174731b
2020年一季度全国居民人均可支配收入(图/国家统计局)
jpeg,360x640,39036b
据canalys调研,中国智能手机市场第一季度出货量近9100万部.
501x1193,80843b
canalys发布2020第一季度pc市场数据 mac出货量下降
jpeg,1359x1080,398919b
2020年第一季度每日户均收视时长增长半小时
jpg,325x500,26348b
2017年第三季度 中国就业市场景气报告
jpg,3000x5333,971000b
百度地图 2020年第一季度中国城市活力研究报告
jpg,3000x5333,712588b
百度地图 2020年第一季度中国城市活力研究报告
jpg,430x690,27253b
一季度人才流动报告 成都是一季度招聘需求第二旺盛城市
jpg,1080x1440,313297b
2020款奔驰g63 g500国内第三季度到车据海外媒体报道,全新一代奔驰g级日前已经正式下线,而美国市场的消费者则成为第一批全新奔驰g级的车主.
jpeg,425x640,60835b
据2020年一季度gdp数据显示,滨州有着高达510.46亿元的gdp总量,排名在我们山东省内前十三强,在滨州前面的正是被誉为五岳至尊的泰山所在地,泰安市,一季度泰安gdp为567.73亿元,排名在我们滨州之后则是武松打虎的故事发生地,聊城市,一季度聊城g
png,521x1080,27485b
数据来源:_ caic数据库_ 2020年一季度一线城市平均租金降幅超前5个季度的租金平均降幅2.1%,达到2.5%;出租率下跌1.2%,不但高于前5个季度的出租率平均跌幅0.7%,创2019年一季度以来的最大降幅.
png,1352x2048,718030b
市场预期腾讯二季度收入1124.39亿 同比增长26.5
png,350x718,43659b
2020年一季度gdp降幅第二的是天津市,但其疫情严重程度明显低于湖北、北京和上海,导致其gdp降幅较大的主要因素在于工业结构.
jpg,406x726,63927b
pc 出货量连续 14 个季度下跌,苹果市场份额跃居第四
推荐阅读
相关文章阅读
- 最新文章
- 总排名
- 每月排行
- 推荐阅读
- 阅读排行
- 延伸阅读

















