当前位置:主页 > 经济热点 > 热点图片 >

杨清柠以前全身的照片_补记以前年度收入(2)

时间:2018-10-10 16:04 类别:热点图片

杨清柠以前全身的照片_补记以前年度收入(2)

JPG,600x396,234KB,380_250

度所得税报表有利润可以弥补以前年度亏损吗

杨清柠以前全身的照片_补记以前年度收入(2)

JPG,1024x765,134KB,334_250

请教,上一年度记账分录应为 借 应付账款 贷 财政补助收入 却把借方错

杨清柠以前全身的照片_补记以前年度收入(2)

JPG,500x340,132KB,367_250

汇局 境内机构利润汇出应先弥补以前年度亏损

杨清柠以前全身的照片_补记以前年度收入(2)

JPG,500x270,222KB,500_270

普京过去 6 年总收入约 425 万人民币 还有 2 房 4 车

杨清柠以前全身的照片_补记以前年度收入(2)

JPG,500x567,231KB,249_283

企业所得税年度纳税申报表收入明细表怎么填报

杨清柠以前全身的照片_补记以前年度收入(2)

JPG,400x168,174KB,598_250

该榜单以移动端年度收入为主要指标,甄选出2014年度中国移动互联网

杨清柠以前全身的照片_补记以前年度收入(2)

JPG,500x297,231KB,421_250

补记以前年度收入-后公司就没一年盈利过,这要是纯民营企业是不是已经可以死好几回

杨清柠以前全身的照片_补记以前年度收入(2)

JPG,578x251,128KB,577_250

号的仿品,由于以前勐海茶厂用\"凸板印刷\",而现时用电脑

杨清柠以前全身的照片_补记以前年度收入(2)

JPG,400x533,128KB,250_333

期死亡人数已比以前少_ 广东韶关新丰县练溪托养中心如今人去楼空,

杨清柠以前全身的照片_补记以前年度收入(2)

JPG,362x269,233KB,337_250

补记以前年度收入-7旬老兽医记下50年收支帐 映出农 领粮食直补的存折和交

杨清柠以前全身的照片_补记以前年度收入(2)

JPG,554x499,234KB,277_249

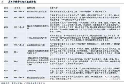
汤臣倍健实现收入75 以上的复合增长,市值增长2.3倍,是A股罕

杨清柠以前全身的照片_补记以前年度收入(2)

JPG,480x319,231KB,377_250

健实现收入75 以上的复合增长,市值增长2.3倍,是A

杨清柠以前全身的照片_补记以前年度收入(2)

JPG,554x329,231KB,421_250

健实现收入75 以上的复合增长,市值增长2.3倍,是A

杨清柠以前全身的照片_补记以前年度收入(2)

JPG,480x326,231KB,369_250

健实现收入75 以上的复合增长,市值增长2.3倍,是A

杨清柠以前全身的照片_补记以前年度收入(2)

JPG,768x1024,231KB,250_333

TORE搜下,以前我在IPHONE上用,很多图片看不清楚,现在效果完

推荐阅读

相关文章阅读