当前位置:主页 > 经济热点 > 热点图片 >

收入证明_服务营业收入包括(2)

时间:2018-10-08 15:15 类别:热点图片

收入证明_服务营业收入包括(2)

JPG,545x243,128KB,564_250

年第四季度票务服务营业收入为5亿7900万元人民币(9600万美元),

收入证明_服务营业收入包括(2)

JPG,678x648,231KB,261_250

:邮政行业业务收入中未包括邮政储蓄银行直接营业收入.-榆林市邮

收入证明_服务营业收入包括(2)

JPG,711x401,231KB,442_250

:邮政行业业务收入中未包括邮政储蓄银行直接营业收入.-国家邮政

收入证明_服务营业收入包括(2)

JPG,527x447,231KB,294_250

注:大众集团营业收入和营业利润不包括大众在华合资企业的营业收入

收入证明_服务营业收入包括(2)

JPG,750x382,231KB,491_250

赢利情况:包括主营业务收入,主营业务利润,营业利润,利润总

收入证明_服务营业收入包括(2)

JPG,600x277,231KB,543_250

:邮政行业业务收入中未包括邮政储蓄银行直接营业收入.-1月份潍

收入证明_服务营业收入包括(2)

JPG,469x365,231KB,322_250

.邮政行业业务收入中未包括邮政储蓄银行直接营业收入.-2015年5月

收入证明_服务营业收入包括(2)

JPG,600x292,200KB,514_250

:邮政行业业务收入中未包括邮政储蓄银行直接营业收入.-2017年1

收入证明_服务营业收入包括(2)

JPG,532x233,231KB,571_249

一季度交通票务服务营业收入为上年19亿元(约合3.02亿美元),比上

收入证明_服务营业收入包括(2)

JPG,630x682,231KB,250_270

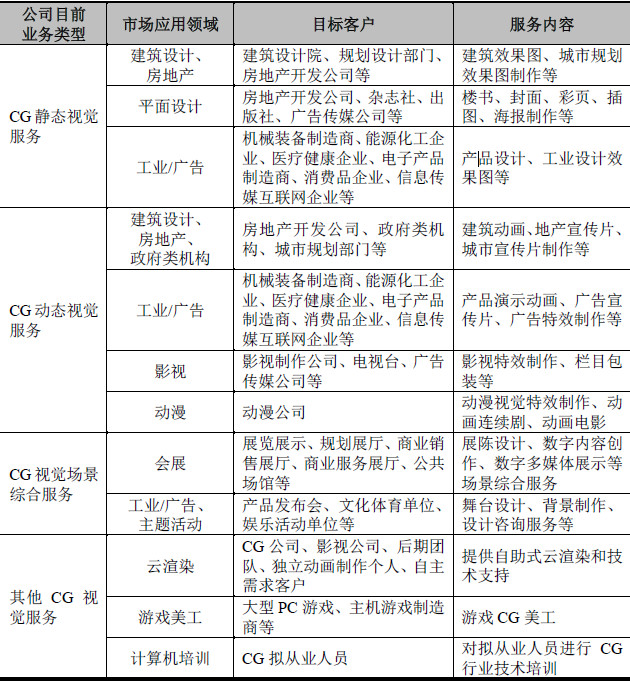
包括CG静态视觉服务 CG动态视觉服务 CG视觉场景综合服务和其他

收入证明_服务营业收入包括(2)

JPG,529x245,128KB,540_250

包括CG静态视觉服务 CG动态视觉服务 CG视觉场景综合服务和其他

收入证明_服务营业收入包括(2)

JPG,635x396,132KB,400_250

包括CG静态视觉服务 CG动态视觉服务 CG视觉场景综合服务和其他

收入证明_服务营业收入包括(2)

JPG,582x554,231KB,263_250

:邮政行业业务收入中未包括邮政储蓄银行直接营业收入.-2018年4

收入证明_服务营业收入包括(2)

JPG,993x1404,234KB,249_353

(包括主营业务收入和其他业务收入

收入证明_服务营业收入包括(2)

JPG,550x355,174KB,387_250

7月邮政快递服务企业收入2189亿元 同比增24.7

推荐阅读

相关文章阅读