当前位置:主页 > 经济热点 > 热点图片 >

银行贷款收入证明模板_人民银行的收入来源(3)

时间:2018-09-27 22:38 类别:热点图片

银行贷款收入证明模板_人民银行的收入来源(3)

JPG,400x298,134KB,336_250

要求银行业金融机构加大对首付资金来源和借款人收入证明真实性的审

银行贷款收入证明模板_人民银行的收入来源(3)

JPG,487x270,128KB,451_250

资料来源:中国人民银行网站,天相投资资讯系统-基金大讲堂 连载三

银行贷款收入证明模板_人民银行的收入来源(3)

JPG,485x600,231KB,250_308

金融存贷款数据来源于中国人民银行天津分行,财政收入数据来源于天

银行贷款收入证明模板_人民银行的收入来源(3)

JPG,500x374,7KB,334_250

中国银行业的超额利润来自哪里

银行贷款收入证明模板_人民银行的收入来源(3)

JPG,540x952,234KB,250_441

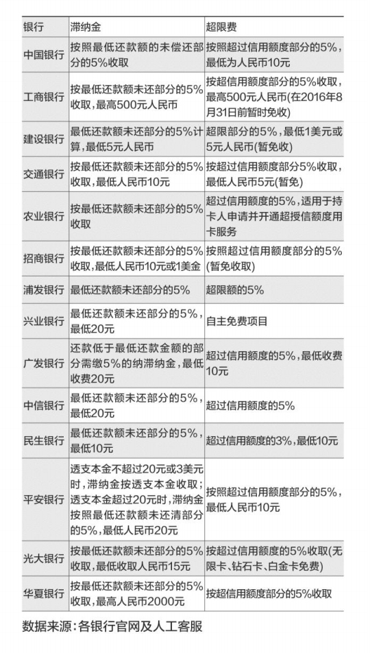
纳金 超限费,银行减收多少钱

银行贷款收入证明模板_人民银行的收入来源(3)

JPG,387x595,231KB,250_384

各地统计部门公布的2016年统计公报及人民银行支行报告数据-成都

银行贷款收入证明模板_人民银行的收入来源(3)

JPG,300x250,191KB,300_250

理性看待商业银行利润

银行贷款收入证明模板_人民银行的收入来源(3)

JPG,300x315,134KB,250_263

以一般财政收入或项目收益作为偿 最近,财政部、中国人民银行等部

银行贷款收入证明模板_人民银行的收入来源(3)

JPG,344x261,192KB,329_250

资料来源:普益标准-3月19 25日银行理财预期收益涨0.08百分点

银行贷款收入证明模板_人民银行的收入来源(3)

JPG,400x206,231KB,486_250

中国人民银行经理国库30年系列宣传之二

银行贷款收入证明模板_人民银行的收入来源(3)

JPG,515x389,128KB,331_250

厦门银行个人二手房按揭贷款的办理流程

银行贷款收入证明模板_人民银行的收入来源(3)

JPG,787x553,149KB,356_250

银行暴力引关注 银行利润到底来自何方 全文

银行贷款收入证明模板_人民银行的收入来源(3)

JPG,450x225,75KB,503_250

调查报告 居民收入信心降至14年新低

推荐阅读

相关文章阅读